HC1-C
ЗВОНИТЕ! В НАЛИЧИИ, СКЛАД.
Назначение преобразователя TECORP HC1-С
Преобразователь серии HC1-C - это компактная универсальная модель, предназначенная для работы в технологическом (насосы и вентиляторы, транспортирующие механизмы, экструдеры, миксеры и т.п.) и энергосберегающем оборудовании (станции управления насосами, системы климата и кондиционирования и т.п.).
|
Uпит, В
|
Диапазон мощностей, кВт
|
|
1фаза/220В
|
0.4 - 2.2
|
|
3фазы/380В
|
0.75 - 2.2
|
Основные функции преобразователя частоты TECORP HC1-С
- Частотный способ управления с широкими возможностями задания зависимости U вых = f(F вых);
- Синусоидальная форма тока двигателя достигается широтно-импульсной модуляцией напряжения с несущей частотой 16кГц (выбирается пользователем);
- Диапазон регулировки выходной частоты - 0,1…400 Гц;
- Точность установки выходной частоты: по цифровым входам 0,01% , по аналоговым входам 0,1%;
- Пусковой момент - 150% номинального момента при Fвых 0.5 Гц;
- Перегрузочная способность - 150% номинального момента в течение 60 сек;
- Встроенный PID-регулятор для эффективной работы привода в замкнутой системе автоматического регулирования, например, по давлению или расходу в системах тепло-водоснабжения.
- Встроенный счетчик импульсов с внешнего датчика;
- Автоматическое энергосбережение при работе с насосами и вентиляторами (обеспечивается автоматическим снижением напряжения на двигателе при снижении нагрузки до заданного пользователем уровня и отключением двигателя при снижении нагрузки до величины близкой к холостому ходу);
- Стабилизация напряжения на двигателе при изменении напряжения питающей сети;
- Подхват текущей скорости вращения двигателя при кратковременной потере питающего напряжения;
- Автоматический подъем начального пускового момента;
- Возможность работы привода с переходом на одну из 7-ми предустановленных частот вращения, в том числе, в автоматически исполняемом цикле (обеспечивается встроенным PLC - программируемым логическим контроллером). Время каждого шага может быть задано пользователем в диапазоне 0…65000 сек.
- Независимое задание и выбор 4-х времен разгона/замедления (от 0,1 до 6500сек);
- 2 встроенных программируемых таймера;
- Режим плавного уменьшения скорости за заданный промежуток времени, что может применяться в приводе наматывающего устройства для поддержания постоянной линейной скорости;
- Последовательный интерфейс RS-485 (протокол Modbus при скорости до 38400 бод);
- Встроенный пульт управления с пятиразрядным LED дисплеем;
- Класс защиты: IP-20
Технические характеристики
- 6 дискретных входов;
- 2 дискретных выхода;
- 1 релейный многофункциональный программируемый выход;
- 1цифровой (с открытым коллектором) многофункциональный программируемый выход;
- 2 аналоговых входа (4-20мА, -10/+10В ;
- 1 аналоговый выход для подключения стрелочного прибора, контролирующего выходной ток или частоту.
Встроенная защита: Перенапряжение, пониженное напряжение, нарушение контура заземления, обрыв фазы, перегрев двигателя и преобразователя, электронная защита от токовой перегрузки, сбой ПО, сбой опций, протоколирование последних 4 сбоев, тип сбоя.
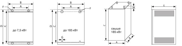
Размеры TECORP HC1- C

|
Обозначение
|
Uвх, В
|
Вых S, кВА
|
Iном вых, А
|
Pном. двиг., кВт
|
A
|
B
|
C
|
D
|
E
|
F
|
Масса (нетто), кг
|
Масса (брутто), кг
|
|
HC1C00D423B
|
1/3х230
|
1
|
2,5
|
0,4
|
74
|
85
|
130
|
141,5
|
113
|
d5
|
1,2
|
1
|
|
HC1C0D7523B
|
1/3х230
|
2
|
5
|
0,75
|
||||||||
|
HC1C01D523B
|
1/3х230
|
2,8
|
7
|
1,5
|
||||||||
|
HC1C02D223B
|
1/3х230
|
4
|
10
|
2,2
|
89
|
100
|
140
|
151
|
116,5
|
1,5
|
1,2
|
|
|
HC1C0D7543B
|
3х380
|
2,2
|
2,7
|
0,75
|
89
|
100
|
140
|
151
|
116,5
|
1,5
|
1,2
|
|
|
HC1C01D543B
|
3х380
|
3,2
|
4
|
1,5
|
||||||||
|
HC1C02D243B
|
3х380
|
4
|
5
|
2,2
|
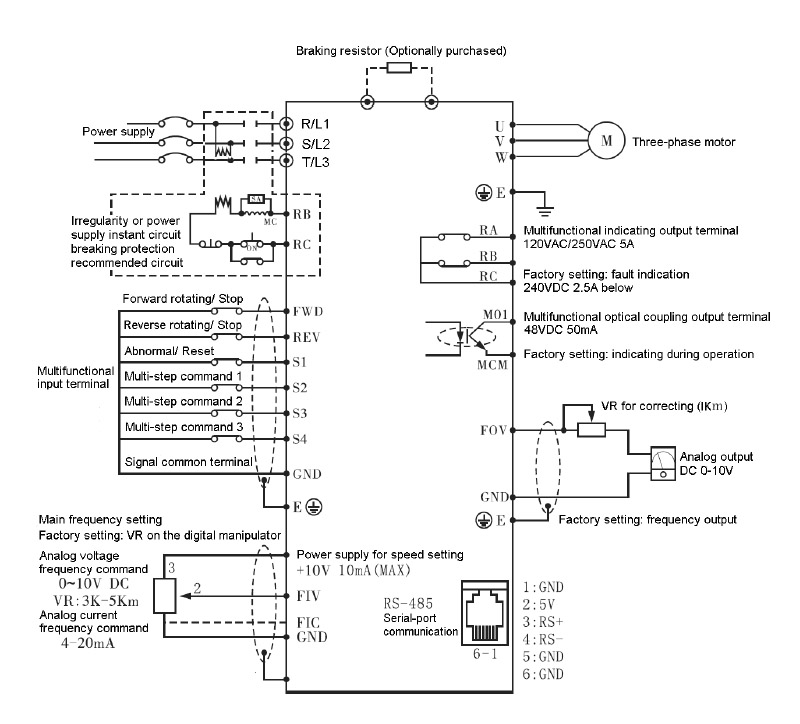
Схема подключения преобразователя TECORP HC1-С

Компания "Приводная механика" предлагает hC1-C со складов в Липецке, Ярославле, Казани, Воронеже, Астрахани, а так же в Республике Крым, Ижевске и Челябинске. Лучшая складская программа, много позиций имеется в наличии, лучшие условия при доставке под заказ. Вы можете купить hC1-C с доставкой в любой регион через транспортную компанию на выбор. В компании "Приводная механика" всегда низкие цены на частотный привод TECORP. Наши специалисты окажут профессиональную консультацию и помогут подобрать необходимое оборудование.
